Вторая жизнь электронных компонентов.

Форум по покупкам в интернете.

Благодарим разработчиков движка форума!

Форум по покупкам в интернете. »   Success story »   Вторая жизнь электронных компонентов.
RSS

Вторая жизнь электронных компонентов.

N-channel мосфеты и другие детали, извлеченные из старой материнской платы или сгоревшего блока питания.

<<Назад  Вперед>>AdminПечать
 
aost
Долгожитель форума


Всего сообщений: 222
Рейтинг пользователя: 0


Ссылка


Дата регистрации на форуме:
10 окт. 2009
Когда-то давно в приложении"Умелые руки" попадалась схема "сторожевого устройства на одном транзисторе", которое при разрыве охранного шлейфа зажигало лампочку.

Недавно понадобилось сделать что-то аналогичное на входную дверь, и подумалось: "а почему бы не сделать то же самое на мосфете из старой материнской платы"?

Собственно, на картинке вся схема, в качестве разрываемого шлейфа использован извещатель охранный на герконе ИО 102-2.



Собрано на макетке 4х4, выводы: питание ( 9 - 12 вольт ), к охранному шлейфу, к нагрузке.

---
Best regards!
aost
Долгожитель форума


Всего сообщений: 222
Рейтинг пользователя: 0


Ссылка


Дата регистрации на форуме:
10 окт. 2009
С помощью мосфета, снятого с материнской платы, можно коммутировать низковольтные силовые цепи постоянного тока и управлять им с ноги микроконтроллера.



---
Best regards!
aost
Долгожитель форума


Всего сообщений: 222
Рейтинг пользователя: 0


Ссылка


Дата регистрации на форуме:
10 окт. 2009
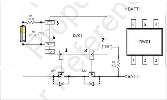
Из отслуживших свой срок литиевых батареек сотовых телефонов можно извлечь вот такую плату защиты:



и использовать ее в своих конструкциях вместо tl431, например...





Микросхема срабатывает (разрывает цепь сдвоенным мосфетом) при напряжении ниже некоего порога (Discharge) и выше (Charge), скорее всего один из выводов нам будет только мешать, поэтому перерезаем дорожку от вывода 1 или 3, а вторым выводом пользуемся, подавая напряжение на эту схему через соответствующий делитель. Резистор R1 ( 100 - 2К ) позволяет менять ток срабатывания защиты.

Вот еще статья про устройство схем защиты: http://radioskot.ru/blog/pro_z...-10-12-107 .

Функциональные аналоги: s-8241; s-8261 от Seiko Instruments (буквенные продолжения маркировок указывают на уровни напряжений отсечки при заряде, разряде etc.)

Для батареи 2s (два элемента последовательно) - есть чипы HY2120.

---
Best regards!
aost
Долгожитель форума


Всего сообщений: 222
Рейтинг пользователя: 0


Ссылка


Дата регистрации на форуме:
10 окт. 2009
Для обеспечения гальванической развязки при коммутации мощной нагрузки постоянного тока с помощью 5V микроконтроллера, или другого низковольтного источника сигнала, можно применить оптрон типа (1010), снятый из старого блока питания.




---
Best regards!
aost
Долгожитель форума


Всего сообщений: 222
Рейтинг пользователя: 0


Ссылка


Дата регистрации на форуме:
10 окт. 2009
От старых блоков питания скапливаются разъемы питания FDD 4pin с проводами. Ответная к ним деталь (с небольшой доработкой) называется: "2.54mm 2510 4 pin connector" или "KF2510 4pin connector".

Доработка заключается в срезании выступа с плоской части "мамы" или в сверлении/нарезке соответствующего углубления на "папе", как это было на штатных разъемах питания FDD.

---
Best regards!
<<Назад  Вперед>>AdminПечать
Форум по покупкам в интернете. »   Success story »   Вторая жизнь электронных компонентов.
RSS

Последние RSS
Варисторы
MOES MS-101
Топинамбур
cloud4box
Запуск SIM800L в автономном режиме.

Самые активные 5 тем RSS


Время выполнения скрипта: 0.2462. Количество выполненных запросов: 17, время выполнения запросов 0.1948